beat365在线体育官网
切换导航
首页
beat365在线体育官网
学院简介
现任领导
组织机构
师资队伍
杰出人才
教职员工
师资力量
校外导师
科学研究
科研团队
科研成果
科研平台
创新平台
人才培养
本科生教育
研究生教育
工程教育认证
山东省食品工程训练中心
关工委工作
合作交流
国际化合作
产学研合作
社会实践
党建思政
党建工作
工会(妇委会)工作
学团工作
校友工作
食品行业校友会
校友企业介绍
校友风采
通知公告
通知公告
社会服务
学院动态
党建思政
首页
>
导航栏目
>
通知公告
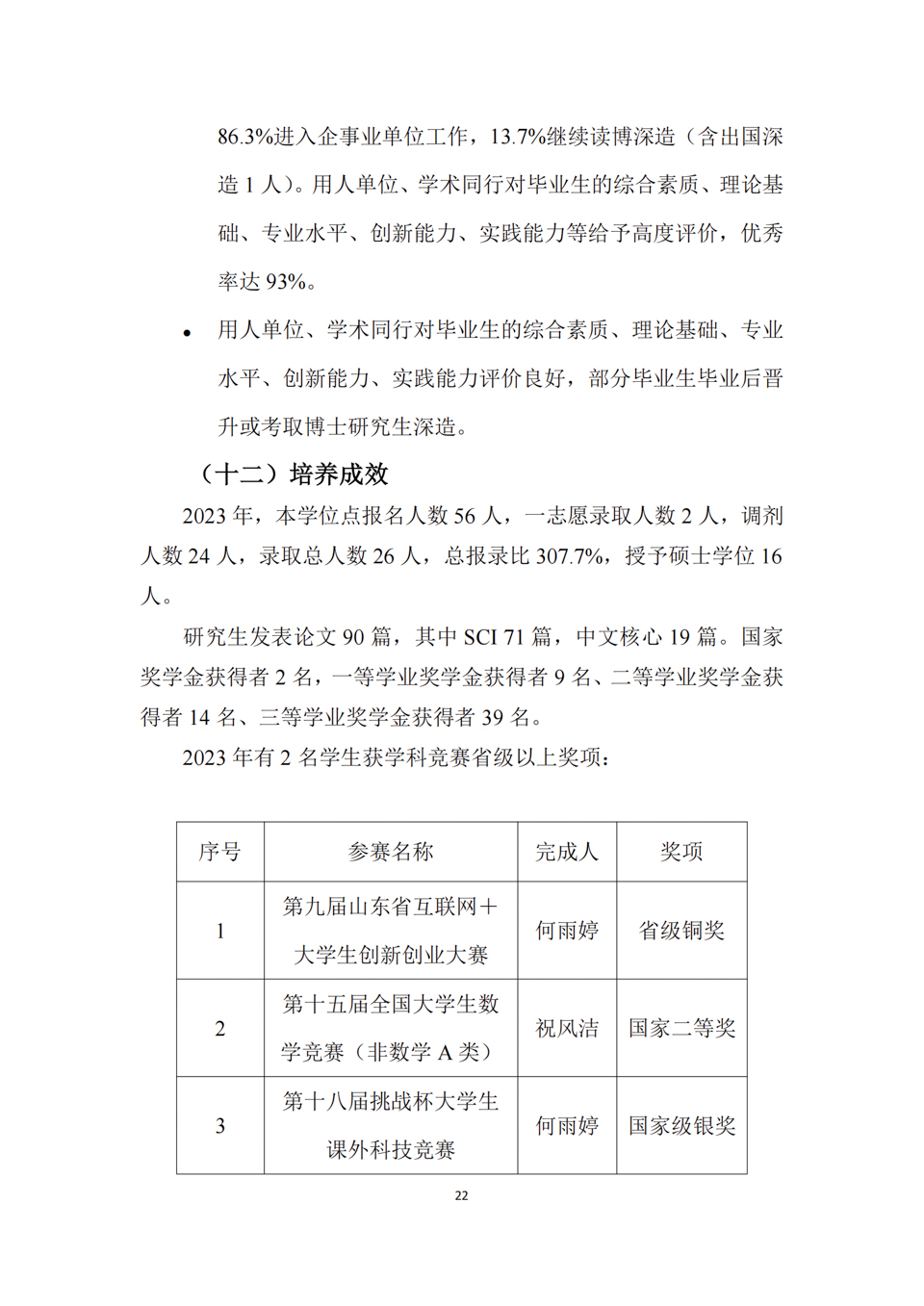
学位授权点建设年度报告(2023年)
2024-02-02 15:57:22
作者:beat365在线体育官网
来源:
beat365在线体育官网
浏览数:0
上一篇:
学位授权点建设年度报告(2023年)
下一篇:
第九届全国大学生生命科学竞赛
鲁ICP备13028537号-5
鲁公网安备 37021402000104号
青岛市互联网违法信息举报中心